实务研究
企业所得税
ujeb3q3lmqwj
最新!最全!2026年版企业所得税费用扣除标准、比例及税政依据
发布时间:2026-03-23   来源:财会阁 
免责申明:本站自编内容版权所有,不得转载;部分内容转载自报刊或网络,转载内容均注明来源和作者,如对转载、署名等有异议的相关方请通知我们(tfcj@tfcjtax.com,051086859269),我们将及时处理!本网站登载的财税法规政策请以官方发布的为准;本网站内容仅供学习参考之目的,所有文章内容与观点并不代表本站观点、立场,我们不对其准确性、合规性负责!如用于实务操作等等其他任何目的,所产生的法律风险与法律责任与本站无关!
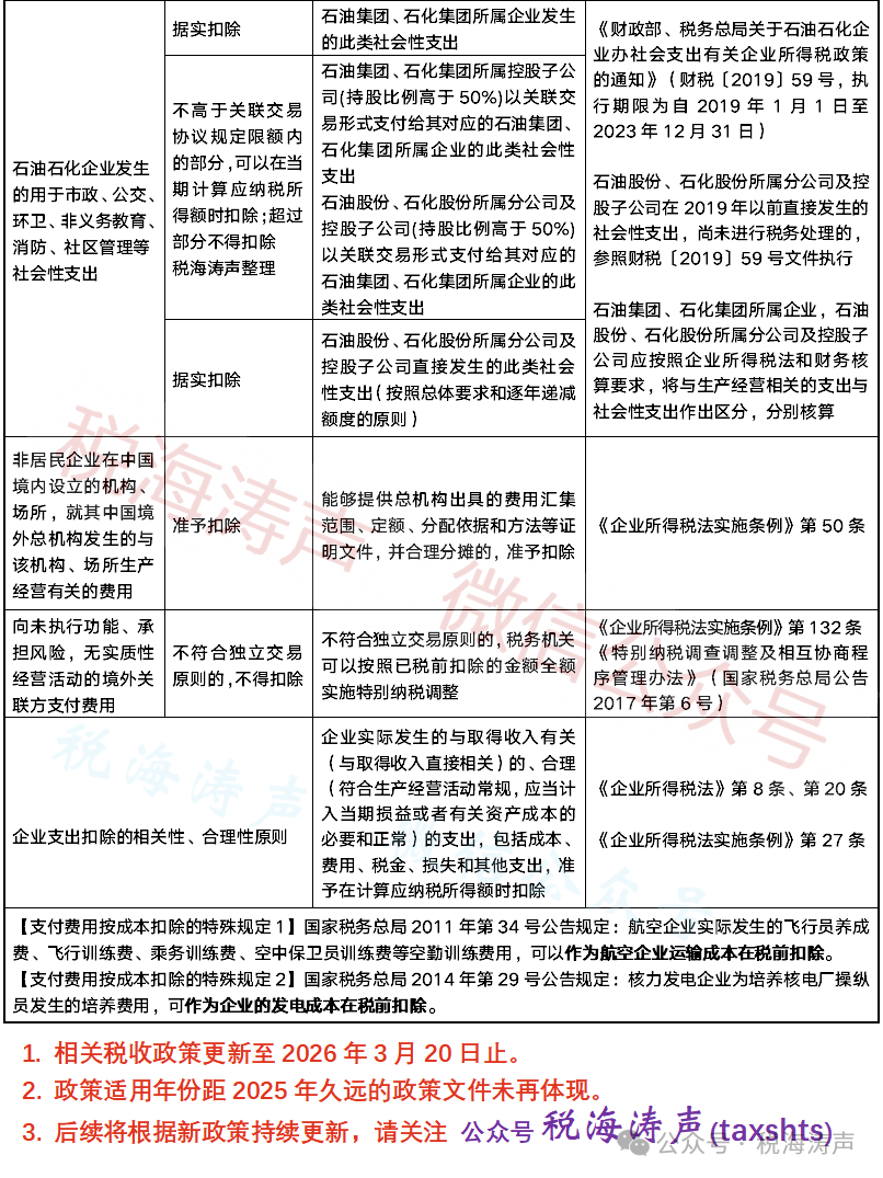
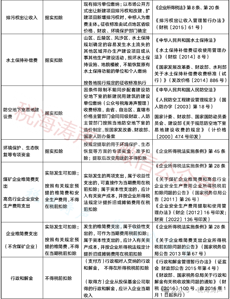
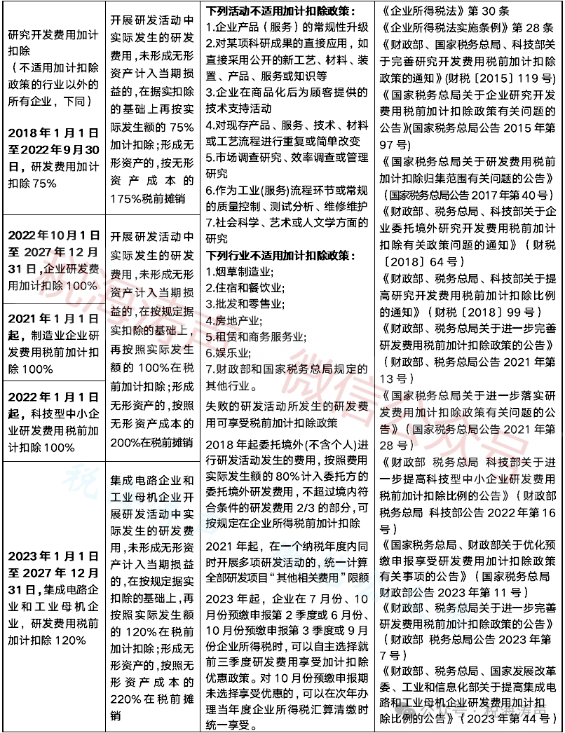
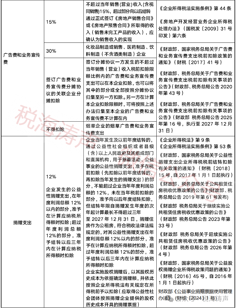
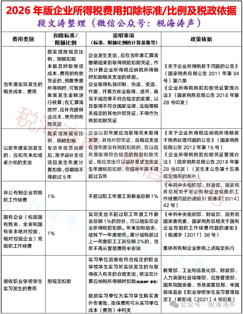
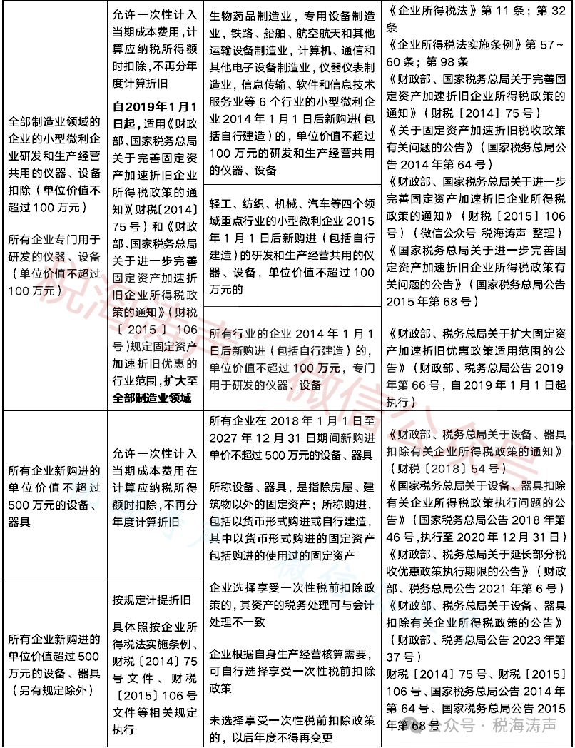
2026年版企业所得税

费用扣除标准/比例及税政依据

 敬告:  2025年度企业所得税汇算清缴正在进行,费用扣除是计算应纳税所得额的重头戏,而各种费用扣除比例、限额标准等繁多且难记。为此,特推送更新后的《2026年版企业所得税费用扣除标准/比例及税政依据》,适用税收政策截至2026年3月20日。
(从2012年开始,本人每年推送更新的"企业所得税费用扣除标准比例及税政依据"。网络出现的类似版本均系仿冒、洗稿
因众所周知的原因,现制作成图片发送(点击图片可看大图,不影响善意使用者正常查阅。谢绝索要电子版)。收藏于手机中或者打印成纸质文件,是企业所得税汇算清缴,财务人员计税申报,税务人员日常征管、风险核查、税务稽查的便捷工具!为能让更多的财务人员和税务人员查询使用,欢迎转发!值得收藏!
图片
图片
图片
图片
图片
图片
图片
图片
图片
图片
图片
图片
图片
图片
图片
图片
图片
图片
图片
图片
图片
图片
图片
图片
图片
图片
图片
图片
图片
图片
图片
 

扫一扫,打开该文章

相关文章 查看更多>>
【打印】      【关闭】
版权所有:天赋长江(无锡)税务师事务所
地址:江苏省江阴市长江路169号汇富广场22楼
电话:0510-86855000 邮箱:tfcj@tfcjtax.com
苏ICP备05004909 苏B2-20040047