政策解读
增值税
1rzk65u5twiml,byageantrjei
中华人民共和国增值税法(草案)及与条例对照
发布时间:2022-12-30   
免责申明:本站自编内容版权所有,不得转载;部分内容转载自报刊或网络,转载内容均注明来源和作者,如对转载、署名等有异议的相关方请通知我们(tfcj@tfcjtax.com,051086859269),我们将及时处理!本网站登载的财税法规政策请以官方发布的为准;本网站内容仅供学习参考之目的,所有文章内容与观点并不代表本站观点、立场,我们不对其准确性、合规性负责!如用于实务操作等等其他任何目的,所产生的法律风险与法律责任与本站无关!

第一章 总则

第一条  在中华人民共和国境内(以下简称境内)销售货物、服务、无形资产、不动产(以下称应税交易),以及进口货物的单位和个人,为增值税的纳税人,应当依照本法规定缴纳增值税。销售货物、服务、无形资产、不动产,是指有偿转让货物、不动产的所有权,有偿提供服务,有偿转让无形资产的所有权或者使用权。

第二条  增值税工作应当贯彻落实党和国家路线方针政策、决策部署,为国民经济和社会发展服务。

第三条  在境内发生应税交易,是指下列情形:

()销售货物的,货物的起运地或者所在地在境内;

()除本第三项、第四项另有规定外,销售服务、无形资产的,服务、无形资产在境内消费,或者销售方为境内单位和个人;

()销售或者租赁不动产、转让自然资源使用权的,不动产、自然资源所在地在境内;

()销售金融商品的,金融商品在境内发行,或者销售方为境内单位和个人。

第四条  下列情形视同应税交易,应当依照本法规定缴纳增值税:

()单位和个体工商户将自产或者委托加工的货物用于集体福利或者个人消费;

()单位和个体工商户赠与货物;

()单位和个人赠与无形资产、不动产或者金融商品;

()国务院财政、税务主管部门规定的其他情形。

第五条  下列情形不属于应税交易,不征收增值税:

()员工为受雇单位或者雇主提供取得工资、薪金的服务;

()收取行政事业性收费、政府性基金;

()依照法律规定被征收、征用而取得补偿;

()取得存款利息收入。

第六条  增值税为价外税,应税交易的销售额不包括增值税税额。

纳税人发生应税交易,应当按照一般计税方法计算缴纳增值税,小规模纳税人以及其他适用简易计税方法计算缴纳增值税的除外。

小规模纳税人的标准以及适用简易计税方法的情形由国务院规定。

第二章 税率

第七条  增值税税率:

()纳税人销售货物、加工修理修配服务、有形动产租赁服务,进口货物,除本第二项、第四项、第五项规定外,税率为百分之十三。

()纳税人销售交通运输、邮政、基础电信、建筑、不动产租赁服务,销售不动产,转让土地使用权,销售或者进口下列货物,除本第四项、第五项规定外,税率为百分之九:

1.农产品、食用植物油、食用盐;

2.自来水、暖气、冷气、热水、煤气、石油液化气、天然气、二甲醚、沼气、居民用煤炭制品;

3.图书、报纸、杂志、音像制品、电子出版物;

4.饲料、化肥、农药、农机、农膜。

()纳税人销售服务、无形资产,除本第一项、第二项、第五项规定外,税率为百分之六。

()纳税人出口货物,税率为零;国务院另有规定的除外。

()境内单位和个人跨境销售国务院规定范围内的服务、无形资产,税率为零。

第八条  适用简易计税方法的增值税征收率为百分之三。

第三章 应纳税额

第九条  按照一般计税方法计算的应纳税额,为当期销项税额抵扣当期进项税额后的余额。

按照简易计税方法计算的应纳税额,为当期销售额乘以征收率。

进口货物,按照本法规定的组成计税价格乘以适用税率计算缴纳增值税。组成计税价格,为关税计税价格加上关税和消费税;国务院另有规定的,从其规定。

第十条  除国务院财政、税务主管部门另有规定外,境外单位和个人在境内发生应税交易,以购买方为扣缴义务人。扣缴义务人依照本法规定代扣代缴税款的,按照销售额乘以税率计算应扣缴税额。

第十一条  销项税额,是指纳税人发生应税交易,按照销售额乘以本法规定的税率计算的增值税税额。

进项税额,是指纳税人购进与应税交易相关的货物、服务、无形资产、不动产支付或者负担的增值税税额。

第十二条  销售额,是指纳税人发生应税交易取得的与之相关的价款,包括全部货币或者非货币形式的经济利益,不包括按照一般计税方法计算的销项税额和按照简易计税方法计算的应纳税额。特殊情况下,可以按照差额计算销售额。

第十三条  销售额以人民币计算。纳税人以人民币以外的货币结算销售额的,应当折合成人民币计算。

第十四条  发生本法第四条规定的视同应税交易以及销售额为非货币形式的,纳税人应当按照市场价格确定销售额。

第十五条  纳税人销售额明显偏低或者偏高且无正当理由的,由税务机关按照规定的方法核定其销售额。

第十六条  当期进项税额大于当期销项税额的部分,可以结转下期继续抵扣或者予以退还,具体办法由国务院财政、税务主管部门规定。

纳税人应当凭法律、行政法规或者国务院税务主管部门规定的增值税扣税凭证从销项税额中抵扣进项税额。

第十七条  纳税人的下列进项税额不得从其销项税额中抵扣:

()适用简易计税方法计税项目对应的进项税额;

()免征增值税项目对应的进项税额;

()非正常损失项目对应的进项税额;

()购进并用于集体福利或者个人消费的货物、服务、无形资产、不动产对应的进项税额;

()购进并直接用于消费的餐饮服务、居民日常服务和娱乐服务对应的进项税额;

()国务院财政、税务主管部门规定的其他进项税额。

第十八条  纳税人选择适用简易计税方法的,计税方法一经确定,在规定期限内不得变更。

第十九条  纳税人发生两项以上应税交易涉及不同税率、征收率的,应当分别核算适用不同税率、征收率的销售额;未分别核算的,从高适用税率。

第二十条  纳税人发生一项应税交易涉及两个以上税率、征收率的,按照应税交易的主要业务适用税率、征收率。

第四章 税收优惠

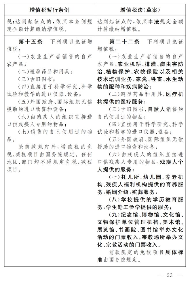
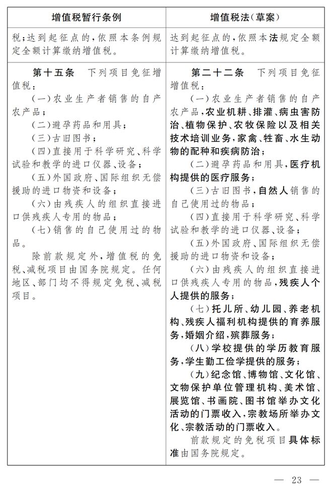
第二十一条  纳税人发生应税交易,销售额未达到国务院规定的增值税起征点的,免征增值税;达到起征点的,依照本法规定全额计算缴纳增值税。

第二十二条  下列项目免征增值税:

()农业生产者销售的自产农产品,农业机耕、排灌、病虫害防治、植物保护、农牧保险以及相关技术培训业务,家禽、牲畜、水生动物的配种和疾病防治;

()避孕药品和用具,医疗机构提供的医疗服务;

()古旧图书,自然人销售的自己使用过的物品;

()直接用于科学研究、科学试验和教学的进口仪器、设备;

()外国政府、国际组织无偿援助的进口物资和设备;

()由残疾人的组织直接进口供残疾人专用的物品,残疾人个人提供的服务;

()托儿所、幼儿园、养老机构、残疾人福利机构提供的育养服务,婚姻介绍,殡葬服务;

()学校提供的学历教育服务,学生勤工俭学提供的服务;

()纪念馆、博物馆、文化馆、文物保护单位管理机构、美术馆、展览馆、书画院、图书馆举办文化活动的门票收入,宗教场所举办文化、宗教活动的门票收入。

前款规定的免税项目具体标准由国务院规定。

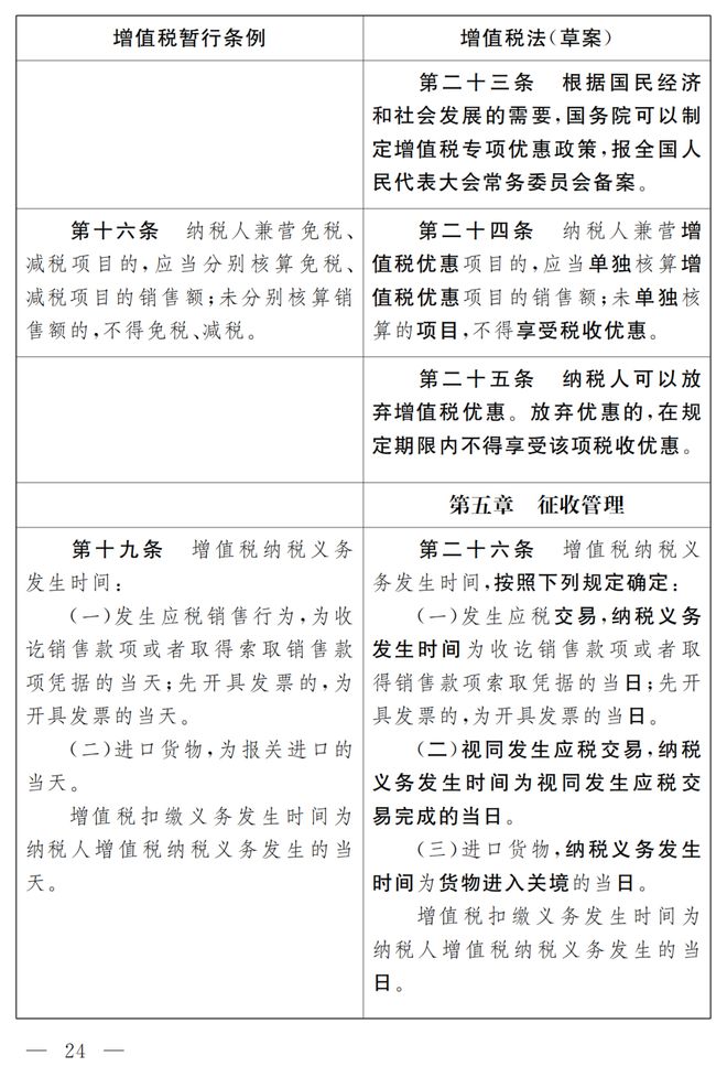
第二十三条  根据国民经济和社会发展的需要,国务院可以制定增值税专项优惠政策,报全国人民代表大会常务委员会备案。

第二十四条  纳税人兼营增值税优惠项目的,应当单独核算增值税优惠项目的销售额;未单独核算的项目,不得享受税收优惠。

第二十五条  纳税人可以放弃增值税优惠。放弃优惠的,在规定期限内不得享受该项税收优惠。

第五章 征收管理

第二十六条  增值税纳税义务发生时间,按照下列规定确定:

()发生应税交易,纳税义务发生时间为收讫销售款项或者取得销售款项索取凭据的当日;先开具发票的,为开具发票的当日。

()视同发生应税交易,纳税义务发生时间为视同发生应税交易完成的当日。

()进口货物,纳税义务发生时间为货物进入关境的当日。增值税扣缴义务发生时间为纳税人增值税纳税义务发生的当日。

第二十七条  增值税纳税地点,按照下列规定确定:

()有固定生产经营场所的纳税人,应当向其机构所在地或者居住地主管税务机关申报纳税。总机构和分支机构不在同一县(),应当分别向各自所在地的主管税务机关申报纳税;经国务院财政、税务主管部门或者其授权的财政、税务机关批准,可以由总机构汇总向总机构所在地的主管税务机关申报纳税。

()无固定生产经营场所的纳税人,应当向其应税交易发生地主管税务机关申报纳税;未申报纳税的,由其机构所在地或者居住地主管税务机关补征税款。

()自然人销售或者租赁不动产,转让自然资源使用权,提供建筑服务,应当向不动产所在地、自然资源所在地、建筑服务发生地主管税务机关申报纳税。

()进口货物的纳税人,应当按照海关规定的地点申报纳税。

()扣缴义务人,应当向其机构所在地或者居住地主管税务机关申报缴纳扣缴的税款;机构所在地或者居住地在境外的,应当向应税交易发生地主管税务机关申报缴纳扣缴的税款。

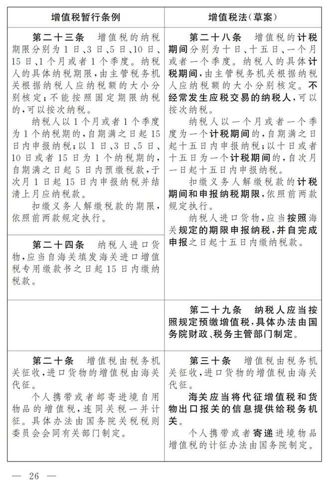
第二十八条  增值税的计税期间分别为十日、十五日、一个月或者一个季度。纳税人的具体计税期间,由主管税务机关根据纳税人应纳税额的大小分别核定。不经常发生应税交易的纳税人,可以按次纳税。

纳税人以一个月或者一个季度为一个计税期间的,自期满之日起十五日内申报纳税;以十日或者十五日为一个计税期间的,自次月一日起十五日内申报纳税。

扣缴义务人解缴税款的计税期间和申报纳税期限,依照前两款规定执行。

纳税人进口货物,应当按照海关规定的期限申报纳税,并自完成申报之日起十五日内缴纳税款。

第二十九条  纳税人应当按照规定预缴增值税,具体办法由国务院财政、税务主管部门制定。

第三十条  增值税由税务机关征收,进口货物的增值税由海关代征。

海关应当将代征增值税和货物出口报关的信息提供给税务机关。

个人携带或者寄递进境物品增值税的计征办法由国务院制定。

第三十一条  纳税人出口货物或者跨境销售服务、无形资产,适用零税率的,应当向主管税务机关申报办理退()税。

出口退()税的具体办法,由国务院税务主管部门制定。

第三十二条  纳税人应当依法开具和使用增值税发票。增值税发票包括纸质发票和电子发票。电子发票与纸质发票具有同等法律效力。

国家积极推广使用电子发票。

第三十三条  有关部门应当依照法律、行政法规和各自职责,支持、协助税务机关开展增值税征收管理。税务机关与工业和信息化、公安、海关、市场监管、人民银行、金融监督管理等部门应当建立增值税涉税信息共享机制和工作配合机制。

第三十四条  除本法规定外,增值税的征收管理依照《中华人民共和国税收征收管理法》的规定执行。

第三十五条  纳税人、扣缴义务人、税务机关及其工作人员违反本法规定的,依照《中华人民共和国税收征收管理法》和有关法律、行政法规的规定追究法律责任。

第六章 附则

第三十六条  本法自年月日起施行。20081110日国务院公布的《中华人民共和国增值税暂行条例》同时废止。

 

 

 

  

  

  

  

  

  

  

  

  

  

  

  

  

 

扫一扫,打开该文章

相关文章 查看更多>>
【打印】      【关闭】
版权所有:天赋长江(无锡)税务师事务所
地址:江苏省江阴市长江路169号汇富广场22楼
电话:0510-86855000 邮箱:tfcj@tfcjtax.com
苏ICP备05004909 苏B2-20040047